유공압 자료

유압 실린더 알아보기.

알 수 없는 사용자 2015. 11. 30. 23:46
반응형

유압 실린더 알아보기.

 

 

유압에도 많은 종류의 실린더가

있습니다.

그중에 양고리 실린더를

알아 보려고 합니다.

농사용으로 많이들 사용합니다.

참고로 가격은 아주 경제적입니다.

도면을 잘 보시고 필요하시면

문의 주세요.

실린더 도면 제작도 가능 합니다.

뭐든 알아야지 실린더가 제작이

될지 아니면 안될지 압니다.

참고 하시어 문의 주시기 바랍니다.

 

 

원형 실린더중에서 양고리형

유압 실린더 입니다.

내경을 기준으로 제작이 가능 합니다.

기본 50파이에서 160파이 까지 제작이

가능 합니다.

 

 

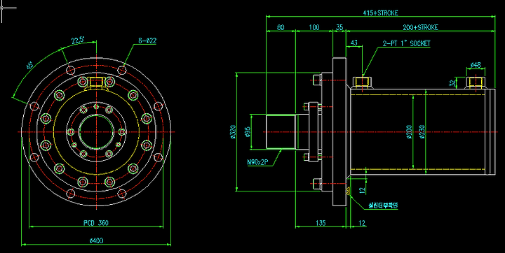
플렌지형 실린더 입니다.

앞쪽에 플렌지가 되어 있습니다.

그리고 뒤쪽에도  플렌지도 가능 합니다.

내경기준 40파이에서 200파이까지 제작이

가능 합니다.

 

 

3단 플렌지 형 타입 실린더 입니다.

제작이나 문의 사항 있으시면

전화 주세요.

창원유공압입니다.

전화 010-2525-1177입니다.

 

 

양고리 실린더고 양쪽에 실린더 내경이 얼마인지

확인하시어 도면 작업도 가능 합니다.

참고 하시어 문의 주세요.

유압 실린더 중에 양고리 실린더야

플렌지 실린더 3단 플렌지 실린더에

대해서 알아 보았습니다.

 

 

반응형