반응형
SIPH1-8-R-10, 내접 기어펌프

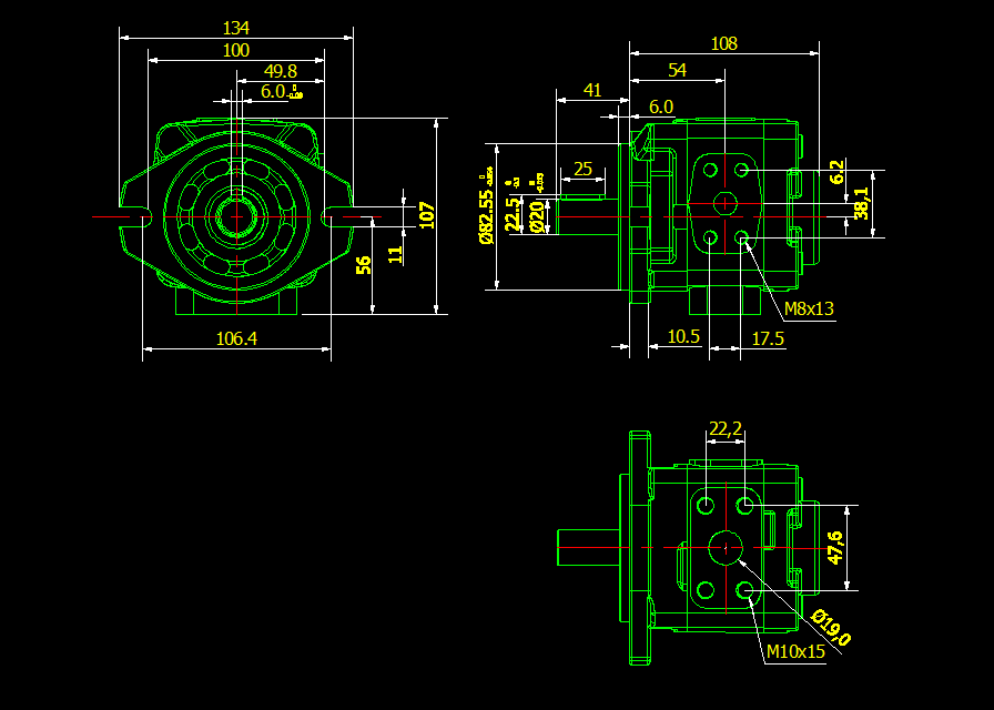
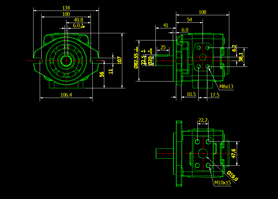
SIPH-8-R-10 제품입니다. 고효율펌프이고 최고 사용압력을 350BAR 까지 설정가능 합니다. 강한 내구성으로 장기간 사용이 가능 합니다.

정격 사용압력 315BAR 까지 가능 합니다. 무게는 5.8KG 입니다. 정밀한 내접 치자 구조설계로 맥동화 진동을 최소화 하여 저소음을 실현하였습니다.

SIPH1-8-R-10 8.2CC 유량으로 최고 350BAR 까지 가능 합니다.

SIPH18-010-2525-1177.dwg
1.77MB
SIPH 유압 내접 기어 펌프 관련 문의 사항 있으시면 전화주세요.
경남 창원에 있는 창원유공압입니다.
전화 010-2525-1177
팩스 0504-067-1177
반응형
'세원펌프' 카테고리의 다른 글
| SIPH1-13-R-10 내접기어 펌프 internal gear pump, 정격압력 315bar. (0) | 2025.03.16 |
|---|---|
| SIPH1-10-R-10, 내접기어 펌프 internal gear pump, 정격압력315BAR. (1) | 2025.03.10 |
| SWG1-7.4-R. 세원 기어펌프. (2) | 2024.09.05 |
| PV2R1-8-F-RAA-41, 세원 PV2R형 싱글 펌프. (2) | 2024.08.08 |
| SWG1-2.7-R. 세원 기어펌프. (0) | 2024.07.26 |
