반응형
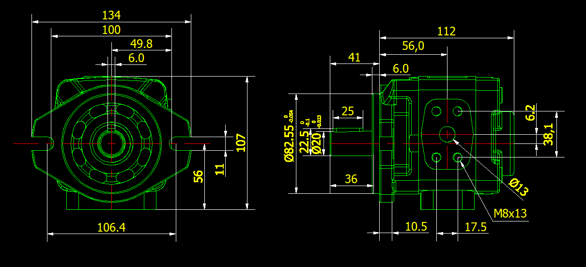
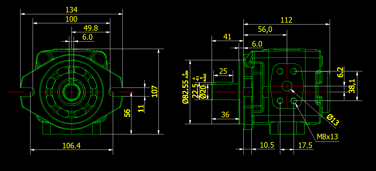
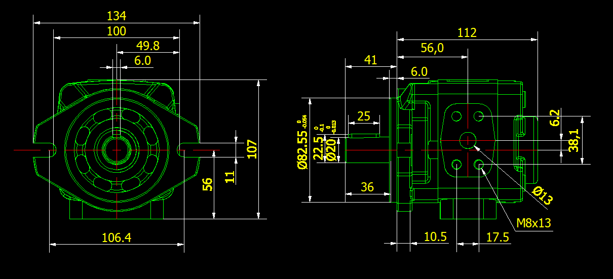
SIPH1-10-R-10 내접 기어펌프

정용량 기어펌프로서 고압 고효율 및 폭 넓은 속도 조정 범위 등 다양한 장점을 보유하고 있습니다.

정격 사용압력 315BAR 까지 가능 합니다. 무게는 6KR 입니다.

제품 선정 하실때 참고 해서 보시면 됩니다.

SIPH 유압 내접 기어 펌프 관련 문의 사항 있으시면 전화주세요.
경남 창원에 있는 창원유공압입니다.
전화 010-2525-1177
팩스 0504-067-1177
SIPH110-010-2525-1177.dwg
1.78MB
반응형
'세원펌프' 카테고리의 다른 글
| SIPH1-16-R-10 내접기어 펌프 internal gear pump, 정격압력 315bar (2) | 2025.04.08 |
|---|---|
| SIPH1-13-R-10 내접기어 펌프 internal gear pump, 정격압력 315bar. (0) | 2025.03.16 |
| SIPH1-8-R-10, 내접 기어펌프 internal gear pump, SIPH 시리즈 내접 기어펌프,정격압력 315BAR. (1) | 2025.03.08 |
| SWG1-7.4-R. 세원 기어펌프. (2) | 2024.09.05 |
| PV2R1-8-F-RAA-41, 세원 PV2R형 싱글 펌프. (2) | 2024.08.08 |