반응형
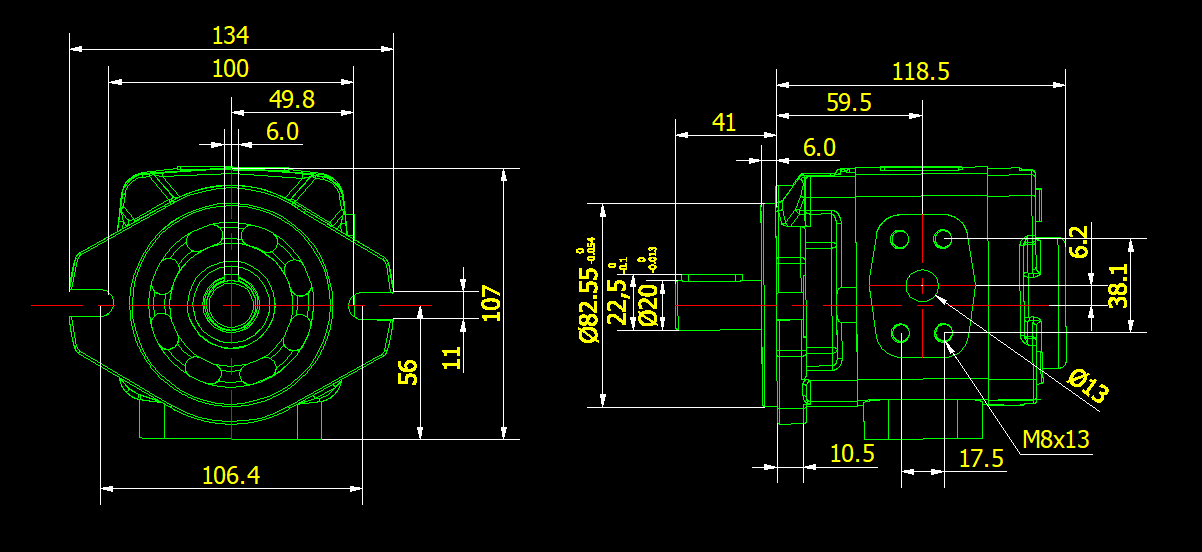
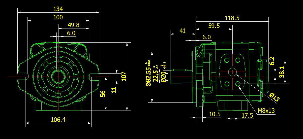
SIPH1-13-R-10 내접기어 펌프

정용량 기어펌프입니다.

정격 사용압력 315BAR 가능 합니다.

제품 선정 하실때 참고 해서 보시면 됩니다.

SIPH 유압 내접기어 펌프 관련 문의 사항 있으시면 전화주세요.
경남 창원에 있는 창원유공압입니다.
전화 010-2525-1177
팩스 0504-067-1177
반응형
'세원펌프' 카테고리의 다른 글
| SIPH1-20-R-10 내접기어펌프 internal gear pump 정격사용압력 315bar. (9) | 2025.04.09 |
|---|---|
| SIPH1-16-R-10 내접기어 펌프 internal gear pump, 정격압력 315bar (2) | 2025.04.08 |
| SIPH1-10-R-10, 내접기어 펌프 internal gear pump, 정격압력315BAR. (1) | 2025.03.10 |
| SIPH1-8-R-10, 내접 기어펌프 internal gear pump, SIPH 시리즈 내접 기어펌프,정격압력 315BAR. (1) | 2025.03.08 |
| SWG1-7.4-R. 세원 기어펌프. (2) | 2024.09.05 |
