반응형
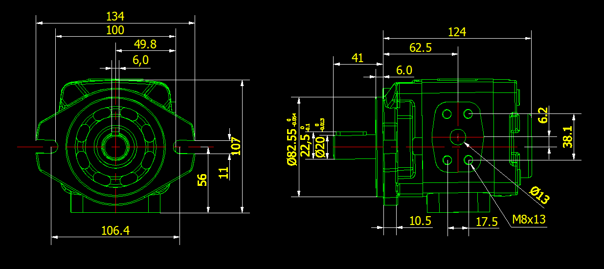
SIPH1-16-R-10 내접기어 펌프

정용량 기어펌프입니다.

정경 사용 압력 315 BAR 가능합니다.

제품 선정 하실 때 참고 해서 보시면 됩니다.

SIPH 유압 내접기어 펌프 관련 문의 사항 있으시면 전화 주세요.
경남 창원에 있는 창원유공압입니다.
전화 010-2525-1177
팩스 0504-067-1177
반응형
'세원펌프' 카테고리의 다른 글
| SIPH2-25-R-10 내접기어펌프 internal gear pump 정격사용압력 315bar (2) | 2025.04.10 |
|---|---|
| SIPH1-20-R-10 내접기어펌프 internal gear pump 정격사용압력 315bar. (9) | 2025.04.09 |
| SIPH1-13-R-10 내접기어 펌프 internal gear pump, 정격압력 315bar. (0) | 2025.03.16 |
| SIPH1-10-R-10, 내접기어 펌프 internal gear pump, 정격압력315BAR. (1) | 2025.03.10 |
| SIPH1-8-R-10, 내접 기어펌프 internal gear pump, SIPH 시리즈 내접 기어펌프,정격압력 315BAR. (1) | 2025.03.08 |
